-    Dapat
digunakan petani hidroponik untuk membantu mengontrol dan mengawasi tanaman
hidroponik 
- 
Dapat
memanfatkan prinsip kerja komunikasi UART 
- Dapat memanfaatkan
dan menggunakan sensor flame,sensor lm35, dan sensor rain  
   A. Alat:
1.         Baterai|  | 
| Baterai adalah perangkat yang terdiri dari satu atau lebih sel elektrokimia dengan koneksi eksternal yang disediakan untuk memberi daya pada perangkat listrik seperti senter, ponsel, dan mobil listrik. Ketika baterai memasok daya listrik, terminal positifnya adalah katode dan terminal negatifnya adalah anoda. Terminal bertanda negatif adalah sumber elektron yang akan mengalir melalui rangkaian listrik eksternal ke terminal positif. Ketika baterai dihubungkan ke beban listrik eksternal, reaksi redoks mengubah reaktan berenergi tinggi ke produk berenergi lebih rendah, dan perbedaan energi-bebas dikirim ke sirkuit eksternal sebagai energi listrik. Secara historis istilah "baterai" secara khusus mengacu pada perangkat yang terdiri dari beberapa sel, namun penggunaannya telah berkembang untuk memasukkan perangkat yang terdiri dari satu sel. 
 | 
B. Bahan
1. lm35
|  | 
| Tiga pin LM35 menujukan fungsi masing-masing pin diantaranya, pin 1 berfungsi sebagai sumber tegangan kerja dari LM35, pin 2 atau tengah digunakan sebagai tegangan keluaran atau Vout dengan jangkauan kerja dari 0 Volt sampai dengan 1,5 Volt dengan tegangan operasi sensor LM35 yang dapat digunakan antara 4 Volt sampai 30 Volt.
 Memiliki sensitivitas suhu, dengan faktor skala linier antara tegangan dan suhu 10 mVolt/ºC, sehingga dapat dikalibrasi langsung dalam celcius.Memiliki ketepatan atau akurasi kalibrasi yaitu 0,5ºC pada suhu 25 ºC Memiliki jangkauan maksimal operasi suhu antara -55 ºC sampai +150 ºC. Bekerja pada tegangan 4 sampai 30 volt. Memiliki arus rendah yaitu kurang dari 60 µA. Memiliki pemanasan sendiri yang rendah (low-heating) yaitu kurang dari 0,1 ºC pada udara diam. Memiliki impedansi keluaran yang rendah yaitu 0,1 W untuk beban 1 mA. Memiliki ketidaklinieran hanya sekitar ± ¼ ºC.
 | 
 2. sensor flame
- sensor flame|  |  | spefikasi 
 Working voltage: DC 3.3-5V Adjustable Sensitivity Dimensions: 32 x 17 mm Signal output indicationSingle channel signal output With the retaining bolt hole, convenient installationOutputs low level and the signal light when there is soundOutput in the form of digital switching outputs (0 and 1 high and low)
 |  
 
3. sensor rain
|  | 
| spefikasi
 Vin : DC 5VIndikator power dan indikator basahAdjustable sensitivity via potensioOutput : Analog dan DigitalNilai output tegangan saat kering = 5V. Semakin basah nilai output tegangan semakin berkurangDimensi board sensor : 5,4 cm x 4 cmDimensi board pengkondisi sinyal : 3 cm x 1,6 cmBerat : 10 gr
 Pin Configuration
 1.VCC: 5V DC 
 2.GND: ground 
 3.DO: high/low output
 4.AO: analog output
 | 
4. led
|  | 
| Spesifikasi : Superior weather resistance5mm Round Standard DirectivityUV Resistant EproxyForward Current (IF): 30mAForward Voltage (VF): 1.8V to 2.4VReverse Voltage: 5VOperating Temperature: -30℃ to +85℃Storage Temperature: -40℃ to +100℃Luminous Intensity: 20mcd
  Konfigurasi Pin :   Pin 1 : Positive terminal of LED 
 Pin 2 : Negative terminal of LED | 
5. lcd
|  | 
| Fitur LCD 16x2 Tegangan operasi LCD ini adalah 4.7V-5.3VIni termasuk dua baris di mana setiap baris dapat menghasilkan 16 karakter.Pemanfaatan arus adalah 1mA tanpa backlightSetiap karakter dapat dibangun dengan kotak 5 × 8 pikselHuruf & angka LCD alfanumerik
 | 
                                                                    
6. arduino
7. . Motor Servo
8. buzzer
Buzzer Features and Specifications
- Rated Voltage: 6V DC
- Operating Voltage: 4-8V DC
- Rated current: <30mA
- Sound Type: Continuous Beep
- Resonant Frequency: ~2300 Hz 
- Small and neat sealed package
- Breadboard and Perf board friendly
PWM (Pulse Width
Modulation) adalah salah satu teknik modulasi dengan mengubah lebar pulsa
(duty cylce) dengan nilai amplitudo dan frekuensi yang tetap. Satu siklus pulsa
merupakan kondisi high kemudian berada di zona transisi ke kondisi low. Lebar
pulsa PWM berbanding lurus dengan amplitudo sinyal asli yang belum termodulasi.
Pada board Arduino Uno, pin
yang bisa dimanfaatkan untuk PWM adalah pin yang diberi tanda tilde (~), yaitu
pin 3, 5, 6, 9, 10, dan pin 11. Pin-pin tersebut merupakan pin yang bisa
difungsikan untuk input analog atau output analog. Oleh sebab itu, jika akan
menggunakan PWM pada pin ini, bisa dilakukan dengan perintah analogWrite();
PWM pada arduino bekerja
pada frekuensi 500Hz, artinya 500 siklus/ketukan dalam satu detik. Untuk setiap
siklus, kita bisa memberi nilai dari 0 hingga 255.  Ketika kita memberikan
angka 0, berarti pada pin tersebut tidak akan pernah bernilai 5 volt (pin
selalu bernilai 0 volt). Sedangkan jika kita memberikan nilai 255, maka
sepanjang siklus akan bernilai 5 volt (tidak pernah 0 volt). Jika kita
memberikan nilai 127 (kita anggap setengah dari 0 hingga 255, atau 50% dari
255), maka setengah siklus akan bernilai 5 volt, dan setengah siklus lagi akan
bernilai 0 volt. Sedangkan jika jika memberikan 25% dari 255 (1/4 * 255 atau
64), maka 1/4 siklus akan bernilai 5 volt, dan 3/4 sisanya akan bernilai 0 volt,
dan ini akan terjadi 500 kali dalam 1 detik. 
Siklus Sinyal PWM pada
Arduino
 ADC
atau Analog to Digital Converter merupakan salah satu perangkat elektronika
yang digunakan sebagai penghubung dalam pemrosesan sinyal analog oleh sistem
digital. Fungsi utama dari fitur ini adalah mengubah sinyal masukan yang masih
dalam bentuk sinyal analog menjadi sinyal digital dengan bentuk kode-kode
digital. Ada 2 faktor yang perlu diperhatikan pada proses kerja ADC yaitu
kecepatan sampling dan resolusi.
Kecepatan sampling menyatakan
seberapa sering perangkat mampu mengkonversi sinyal analog ke dalam bentuk
sinyal digital dalam selang waktu yang tertentu. Biasa dinyatakan dalam sample
per second (SPS). Sementara Resolusi menyatakan tingkat
ketelitian yang dimilliki. Pada Arduino, resolusi yang dimiliki adalah 10 bit
atau rentang nilai digital antara 0 - 1023. Dan pada Arduino tegangan referensi
yang digunakan adalah 5 volt, hal ini berarti ADC pada Arduino mampu menangani
sinyal analog dengan tegangan 0 - 5 volt.
Pada Arduino, menggunakan
pin analog input yang diawali dengan kode A( A0- A5 pada Arduino Uno). Fungsi
untuk mengambil data sinyal input analog menggunakan analogRead(pin);
   Universal Asynchronous Receiver
Transmitter (UART)
UART (Universal
Asynchronous Receiver-Transmitter) adalah bagian perangkat keras komputer yang
menerjemahkan antara bit-bit paralel data dan bit-bit serial. UART biasanya
berupa sirkuit terintegrasi yang digunakan untuk komunikasi serial pada
komputer atau port serial perangkat periperal.
Cara Kerja
Komunikasi UART
Data dikirimkan
secara paralel dari data bus ke UART1. Pada UART1 ditambahkan start bit, parity
bit, dan stop bit kemudian dimuat dalam satu paket data. Paket data
ditransmisikan secara serial dari Tx UART1 ke Rx UART2. UART2 mengkonversikan
data dan menghapus bit tambahan, kemudia di transfer secara parallel ke data
bus penerima.
1. LM 35 
Sensor suhu IC LM 35 merupkan chip IC produksi Natioanal Semiconductor
yang berfungsi untuk mengetahui temperature suatu objek atau ruangan dalam
bentuk besaran elektrik, atau dapat juga di definisikan sebagai komponen
elektronika yang berfungsi untuk mengubah perubahan temperature yang diterima
dalam perubahan besaran elektrik. Sensor suhu IC LM35 dapat mengubah perubahan
temperature menjadi perubahan tegangan pada bagian outputnya. Sensor suhu IC
LM35 membutuhkan sumber tegangan DC +5 volt dan konsumsi arus DC sebesar 60 µA
dalam beroperasi. Bentuk fisik sensor suhu LM 35 merupakan chip IC dengan
kemasan yang berfariasi, pada umumnya kemasan sensor suhu LM35 adalah kemasan
TO-92 seperti terlihat pada gambar dibawah.  
Dari gambar diatas dapat
diketahui bahwa sensor suhu IC LM35 pada dasarnya memiliki 3 pin yang berfungsi
sebagai sumber supply tegangan DC +5 volt, sebagai pin output hasil
penginderaan dalam bentuk perubahan tegangan DC pada Vout dan pin untuk Ground.
Karakteristik Sensor suhu
IC LM35 adalah : 
- ·        
Memiliki sensitivitas
suhu, dengan faktor skala linier antara tegangan dan suhu 10 mVolt/ºC, sehingga
dapat dikalibrasi langsung dalam celcius.
- ·        
Memiliki ketepatan atau
akurasi kalibrasi yaitu 0,5ºC pada suhu 25 ºC.
- ·        
Memiliki jangkauan
maksimal operasi suhu antara -55 ºC sampai +150 ºC. 
- ·        
Bekerja pada tegangan 4
sampai 30 volt. 
- ·        
Memiliki arus rendah
yaitu kurang dari 60 µA.
- ·        
Memiliki pemanasan
sendiri yang rendah (low-heating) yaitu kurang dari 0,1 ºC pada udara
diam. 
- ·        
Memiliki impedansi
keluaran yang rendah yaitu 0,1 W untuk beban 1 mA. 
- ·        
Memiliki ketidaklinieran
hanya sekitar ± ¼ ºC. 
- ·        
Tegangan output sensor
suhu IC LM35 dapat diformulasikan sebagai berikut :Vout LM35 =
Temperature º x 10 mV
 
2. sensor flame
|  | 
| Flame detector merupakan salah satu alat instrumen berupa sensor yang dapat mendeteksi nilai instensitas dan frekuensi api dalam suatu proses pembakaran, dalam hal ini pembakaran dalam boiler pada pembangkit listrik tenaga uap. Flame detector dapat mendeteksi kedua hal tersebut dikarenakan oleh komponen-komponen pendukung dari flame detector tersebut. Cara kerja flame detector mampu bekerja dengan baik untuk menangkap nyala api untuk mencegah kebakaran.
 
 Prinsip Flame Detektor tersebut menggunakan metode optik yang bekerja seperti UV (ultraviolet) dan IR (infrared), pencitraan visual api, serta spektroskopi yang berfungsi untuk mengidentifikasi percikan api atau flame. Reaksi intens bahan yang memicu kebakaran dapat ditandai dari UV, terlihatnya emisi karbondioksida, dan radiasi dari infrared. Flame Detector juga mampu membedakan antara False Alarm atau peringatan palsu dengan api kebakaran sungguhan melalui komponen sistem yang dirancang dengan fungsi mendeteksi adanya penyerapan cahaya yang terjadi pada gelombang tertentu. | 
3. Sensor Rain
 
  | 
 
 | 
 
  | Rain sensor merupakan sensor yang berfungsi untuk mendeteksi hujan turun atau
  tidak. Intinya sensor ini jika terkena air pada papan sensornya maka
  resistansinya akan berubah, semakin banyak semakin kecil dan
  sebaliknya. Pada sensor ini, terdapat integrated circuit atau
  IC (komponen dasar yang terdiri dari resistor, transistor, dan lain-lain)
  komparator yang berfungsi memberikan sinyal berupa logika ‘on’ dan ‘off’.T
 | 
 
 
grafik rain sensor
 
1. LED (Light Emiting Diode)
|  | 
| LED adalah suaatu semikonduktor yang memancarkan cahaya,  LED mempunyai kecenderungan polarisasi. LED mempunyai kutub positif dan negatif (p-n) dan hanya akan menyala bila diberikan arus maju. Ini dikarenakan LED terbuat dari bahan semikonduktor yang hanya akan mengizinkan arus listrik mengalir ke satu arah dan tidak ke arah sebaliknya. Bila LED diberikan arus terbalik, hanya akan ada sedikit arus yang melewati  LED. Ini menyebabkan LED tidak akan mengeluarkan emisi cahaya. | 
2. Liquid Crystal
Display (LCD)
Liquid Crystal Display (LCD) adalah sebuah peralatan
elektronik yang berfungsi untuk menampilkan output sebuah sistem dengan
cara membentuk suatu citra atau gambaran pada sebuah layar. Secara garis besar
komponen penyusun LCD terdiri dari kristal cair (liquid crystal) yang diapit
oleh 2 buah elektroda transparan dan 2 buah filter polarisasi (polarizing
filter).
Gambar Penampang komponen penyusun LCD
Keterangan:
1.      Film dengan polarizing filter vertical untuk memolarisasi cahaya yang
masuk.
2.      Glass substrate yang berisi kolom-kolom elektroda Indium tin oxide (ITO).
3.      Twisted nematic liquid crystal (kristal cair dengan susunan terpilin).
4.      Glass substrate yang berisi baris-baris elektroda Indium tin oxide (ITO).
5.      Film dengan polarizing filter horizontal untuk memolarisasi cahaya yang
masuk.
6.      Reflektor cahaya untuk memantulkan cahaya yang masuk LCD kembali ke mata pengamat.
Sebuah citra dibentuk dengan mengombinasikan kondisi nyala dan mati dari
pixel-pixel yang menyusun layar sebuah LCD. Pada umumnya LCD yang dijual di
pasaran sudah memiliki integrated circuit tersendiri sehingga para pemakai
dapat mengontrol tampilan LCD dengan mudah dengan menggunakan mikrokontroler
untuk mengirimkan data melalui pin-pin input yang sudah tersedia.
 
Kaki-kaki yang terdapat pada LCD
3. Arduino
|  | 
| Arduino adalah kit elektronik atau papan rangkaian elektronik open source yang di dalamnya terdapat komponen utama yaitu sebuah chip mikrokontroler dengan jenis AVR dari perusahaan Atmel. Arduino yang kita gunakan dalam praktikum ini adalahArduinoUnoyang menggunakan chip AVR ATmega 328P. Dalam memprogram.Arduino, kita bisa mengunakan komunikasi serial agar Arduino dapat berhubungan dengan komputer ataupun perangkat lain. Adapun spesifikasi dari Arduino Uno ini adalah sebagai berikut :Arduino Uno Bagian-bagian arduino uno:          Power USB Digunakan untuk menghubungkan Papan Arduino dengan komputer lewat koneksi USB.         Power jack Supply atau sumber listrik untuk Arduino dengan tipe Jack. Input DC 5 - 12 V.        Crystal Oscillator Kristal ini digunakan sebagai layaknya detak jantung pada Arduino. Jumlah cetak menunjukkan             16000 atau 16000 kHz, atau 16 MHz.         Reset Digunakan untuk mengulang program Arduino dari awal atau Reset.         Digital Pins I / O Papan Arduino UNO memiliki 14 Digital Pin. Berfungsi untuk memberikan nilai logika ( 0 atau 1 ). Pin berlabel " ~ " adalah pin-pin PWM ( Pulse Width Modulation ) yang dapat digunakan untuk menghasilkan PWM.         Analog Pins : Papan Arduino UNO memiliki 6 pin analog A0 sampai A5. Digunakan untuk membaca sinyal atau sensor analog seperti sensor jarak, suhu dsb, dan mengubahnya menjadi nilai digital.        LED Power Indicator: Lampu ini akan menyala dan menandakan Papan Arduino mendapatkan supply listrik dengan baik.Bagian - bagian pendukung:         RAM (Random Access Memory) adalah tempat penyimpanan sementara pada komputer yang isinya dapat diakses dalam waktu yang tetap, tidak memperdulikan letak data tersebut dalam memori atau acak. Secara umum ada 2 jenis RAM yaitu SRAM (Static Random Acces Memory) dan DRAM (Dynamic Random Acces Memory).        ROM (Read-only Memory) adalah perangkat keras pada computer yang dapat menyimpan data secara permanen tanpa harus memperhatikan adanya sumber listrik. ROM terdiri dari Mask ROM, PROM, EPROM, EEPROM.
 
 
 
 
 
 
 
 
 
 
 Block Diagram Mikrokontroler ATMega 328P pada Arduino UNO Adapun block diagram mikrokontroler ATMega 328P dapat dilihat pada gambar berikut: 
 
   Block diagram dapat digunakan untuk memudahkan / memahami bagaimana kinerja dari mikrokontroler ATMega 328P. Pin-pin ATMega 328P:   
 Rangkaian Mikrokontroler ATMega 328P pada Arduino UNO
   
 
 | 
 
5. Motor Servo
|  | 
| Motor servo adalah sebuah perangkat atau aktuator putar (motor) yang dirancang dengan sistem kontrol umpan balik loop tertutup (servo), sehingga dapat di set-up atau di atur untuk menentukan dan memastikan posisi sudut dari poros output motor. motor servo merupakan perangkat yang terdiri dari motor DC, serangkaian gear, rangkaian kontrol dan potensiometer. Serangkaian gear yang melekat pada poros motor DC akan memperlambat putaran poros dan meningkatkan torsi motor servo, sedangkan potensiometer dengan perubahan resistansinya saat motor berputar berfungsi sebagai penentu batas posisi putaran poros motor servo.Prinsip kerja motor servo: Motor servo dikendalikan dengan memberikan sinyal modulasi lebar pulsa (Pulse Wide Modulation / PWM) melalui kabel kontrol. Lebar pulsa sinyal kontrol yang diberikan akan menentukan posisi sudut putaran dari poros motor servo. Sebagai contoh, lebar pulsa dengan waktu 1,5 ms (mili detik) akan memutar poros motor servo ke posisi sudut 90⁰. Bila pulsa lebih pendek dari 1,5 ms maka akan berputar ke arah posisi 0⁰ atau ke kiri (berlawanan dengan arah jarum jam), sedangkan bila pulsa yang diberikan lebih lama dari 1,5 ms maka poros motor servo akan berputar ke arah posisi 180⁰ atau ke kanan (searah jarum jam). Lebih jelasnya perhatikan gambar dibawah ini. 
 
 Gambar Pulse Wide Modulation / PWM Lebar pulsa kendali telah diberikan, maka poros motor servo akan bergerak atau berputar ke posisi yang telah diperintahkan, dan berhenti pada posisi tersebut dan akan tetap bertahan pada posisi tersebut. Jika ada kekuatan eksternal yang mencoba memutar atau mengubah posisi tersebut, maka motor servo akan mencoba menahan atau melawan dengan besarnya kekuatan torsi yang dimilikinya (rating torsi servo). Namun motor servo tidak akan mempertahankan posisinya untuk selamanya, sinyal lebar pulsa kendali harus diulang setiap 20 ms (mili detik) untuk menginstruksikan agar posisi poros motor servo tetap bertahan pada posisinya. | 
       //MASTER
#include <LiquidCrystal.h> 
#include <Servo.h>                                     
LiquidCrystal lcd(2, 3, 4, 5, 6,
7);          
#define LM35 A1  
#define buzzer 9  
#define flamepin 13
#define fan 11
int threshold = 500;
int rainPin = 8;                              
int nilaiSuhu;     
 
 
void setup(){
 
 
pinMode(flamepin, INPUT);
 
pinMode(buzzer, OUTPUT);
 
pinMode(A1, INPUT);   
 
pinMode(rainPin, INPUT); 
 
pinMode (fan, OUTPUT);  
 
Serial.begin(9600); //Set baud rate 9600
 
lcd.begin(16, 2);   
 
}
 
void loop()
{
nilaiSuhu = ( analogRead(LM35)
*0.343);
Serial.println(nilaiSuhu);
lcd.clear();                                    
lcd.setCursor(0, 0);                      
lcd.print("Kondisi
suhu"); 
lcd.setCursor(0, 1);
lcd.print(nilaiSuhu);
delay(50);
if(nilaiSuhu >= 35){
digitalWrite(fan, HIGH);
}
else{
 
digitalWrite(fan, LOW);
}                          
 
 int rainValue = digitalRead(rainPin);
 if (rainValue == 1){
 Serial.println("1");
 }
 
 
bool flameValue = digitalRead(flamepin);
 
if (flameValue == HIGH)
 
{
 
digitalWrite(buzzer,HIGH);
 
}
 
else 
 
{
 
digitalWrite(buzzer,LOW); 
 
}
    if (rainValue==0){
Serial.print ("2");
    
      
 
}
 
delay (500);
 
}
//SLAVE
#include <Servo.h>                                
Servo myservo;                                     
 
void setup() //Semua kode dalam
fungsi ini dieksekusi sekali
{
myservo.attach(9);
Serial.begin(9600); //Set baud
rate 9600
 
}
 
void loop() //Semua program dalam
fungsi ini dieksekusi berulang
{
 
 
if(Serial.available()>0)
 
{
 
int data = Serial.read();
 
   
if(data=='1') //Jika data yang dikirimkan berlogika
   
{
   
myservo.write(90);
   
Serial.print ("Putar 90");
   
delay(1000);   
   
}
 
   
else if(data=='2') //Jika data yang dikirimkan berlogika
   
{
   
myservo.write(0);
   
Serial.print ("Putar 0");
   
delay(1000);   
   
}
 
   
 
}
}
1.prosedur percobaan
- 1)     
Siapkan
semua alat dan bahan yang digunakan - 2)     
Hubungkan
sensoflame ke pin 13 arduino master - 3)     
Hubungkan lm35 ke pin A1  dari Arduino master - 4)     
Hubungkan
sensor rain ke pin 8 dari Arduino
master - 5)     
Hubungkan output beupa buzzer di pin 9, kipas di pin
11, lcd hubungkan D4,D5,D6,D7 ke pin Arduino 4,5,6,7. - 6)     
buat program master dan slave  Arduino ide sesuai dengan prinsip kerja
rangkaian pertanian tanaman hidroponik - 7)     
jalankan program master dan slave. Pastikan program
jalan tidak ada eror satupun - 8)     
Setelah dirangkai yang di proteus jalan dengan
program yang telah dibuat di Arduino ide rangkai dengan komponen yang asli  - 9)     
hubungkan
setiap komponen sesuai dengan rangkaian yang sudah ada di proteus - 10)  hubungkan
satu persatu menggunakan jumper - 11)  setelah
terangkai maka hubungkan dengan supply - 12)  setelah
jalan sesuai prinsip kerja maka export program master terlebih dahulu (jangan
lupa lepaskan pin tx dan rx yang ada di Arduino pada bagian slave) - 13)  setelah
export program master selanjutnya export program slave - 14)  pasang
kembali pin tx dan rx  - 15)  uji
sensor flame dengan api dan lihat respon buzzer . jika api didekatkan maka
buzzer akan berbunyi begitu sebaliknya - 16)  uji
sensor lm35 dengan melihat dari lcd berapa suhu yang terbaca dan jika lebih
dari 36 maka kipas kan hidup - 17)  uji
sensor rain jika mendekteksi hujan maka motor servo akan berputar 
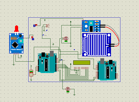
2.  Gambar rangkaian simulasi
prinsp kerja alat Pertanian Tanaman Hidroponik ini adalah sensor flame dihubungkan ke pin 13 arduino master, lm35 dihubungkan ke pin A1 dari Arduino master dan sensor rain ke pin 8 dari Arduino master. Selanjutnya hubungkan output beupa buzzer di pin 9, kipas di pin 11, lcd hubungkan D4,D5,D6,D7 ke pin Arduino 4,5,6,7. Setelah komponen telah terpasang, jalankan program yang telah diatur sesuai dengan pin yang terpasang di Arduino dan sesuai dengan prinsip kerja rangkaian. Pada rangkaian ini menggunakan komunikasi UART dimana komunikasi ini Data dikirimkan secara paralel dari data bus ke UART1. Pada UART1 ditambahkan start bit, parity bit, dan stop bit kemudian dimuat dalam satu paket data. Paket data ditransmisikan secara serial dari Tx UART1 ke Rx UART2. UART2 mengkonversikan data dan menghapus bit tambahan, kemudia di transfer secara parallel ke data bus penerima. Saat sensor flame mendeteksi adanya api maka akan mengaktifkan buzzer sebagai penanda adanya api begitu sebaliknya ketika tidak ada api maka buzzer off.selanjutnya pada sensor lm35 saat mendeteksi suhu akan ditampilkan pada lcd dan kipas akan aktif untuk menyesuaikan suhu yang diperlukan untuk tanaman hidroponik. ketika suhu melebihi 35. Dan ketika sensor rain mendeteksi adanya hujan maka motor servo akan aktif yang nantinya akan membuka pipa dan akan menampung air hujan yang digunakan untuk media tanam hidroponik
1. Untuk kontrol pertanian tanaman hidroponik digunakan sensor flame,lm35 , dan sensor rain 
yang digunakan untuk mendetksi kebakaran, suhu ruangan hidroponik dan mendeteksi hujan 
 2. Sensor flame mendeteksi kebakaran dengan output buzzer yang akan membantu petani 
hidroponik untuk menjaga keamanan ruangan hidroponiknya dan dapat bertindak secara cepat 
jika terjadinya kebaran. 
3. Sensor lm35 akan membantu mempermudah petani hidroponik memantau suhu ruangan agar 
tetap sesuai dengan yang dibutuhkan tanaman hidroponik .
 4. Sensor rain akan mempermudah petani hidroponik untuk mendapatkan air yang akan 
digunakan untuk media tanaman hidroponik karna air hujan ditampung di tempat penampung 
air yang akan terotomatis terbuka karna ada motor servo.